欢迎致电:0757-83813050
关键字检索:
文号检索:
政策解读

现金支付可能不能税前扣除(新政)

发文文号:[]号 发文单位: 时间:2018-06-15 17:23:00    点击: 794
     实务理解
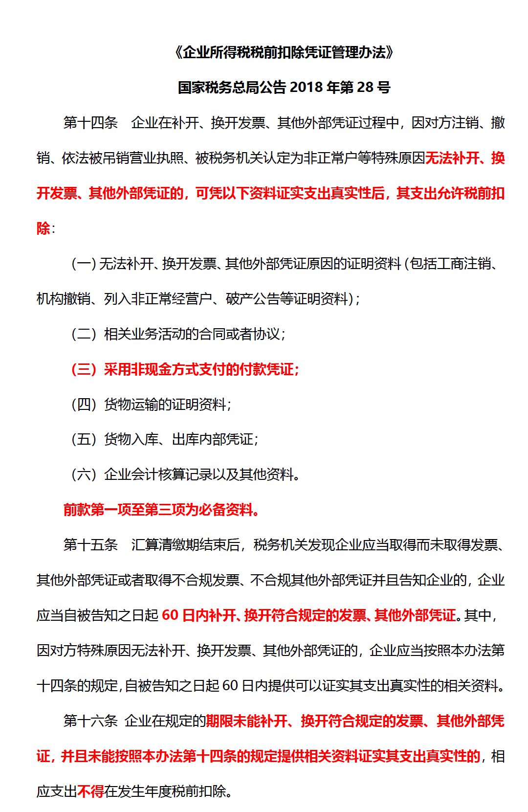
    《国家税务总局关于发布<企业所得税税前扣除凭证管理办法>的公告》 (国家税务总局公告2018年第28号)规定,自2018年7月1日起,应该取得发票作为税前扣除凭证,因对方注销、撤销、依法被吊销营业执照、被税务机关认定为非正常户等特殊原因无法取得发票,凭相关资料证实支出真实性后,相应支出可以税前扣除。
 
    其中相关资料中的“必备资料”就包括:采用非现金方式支付的付款凭证;
 
    也就是采用现金支付,出现上述“应取得发票作为税前扣除但公告规定特殊原因无法取得发票”,不管其他资料多“充分”都无法税前扣除。
 
    实务案例
 
    不怕一万怕万一
 
    【例】企业购买原材料,款项也支付了,还没有等到开票,对方就“失联”,被被税务机关认定为非正常户,可以按照相关规定“凭相关资料证实支出真实性后,相应支出可以税前扣除”,具体资料包括:
    1.销售方列入非正常经营户等证明资料;
    2.相关业务活动的合同或者协议(包括如未签订合同,可用双方确认的验货单等资料替代);
    3.采用非现金方式支付的付款凭证;
    4.货物运输的证明资料(或快递单子等);
    5.货物入库、出库内部凭证;
    6.企业会计核算记录以及其他资料。
    前款第1项至第3项为必备资料。
    提醒:
    (1)如果当时购买原材料采用的现金支付,不管其他资料多“充分”都无法税前扣除。
 
    (2)采用单位账户的微信、支付宝支付,不算现金方式支付;采用员工个人的微信、支付宝支付,会被认为现金方式支付。
 
    (3)不怕一万,怕万一,单位尽快修改关于对外支付款项的相关内部管理规定,建议:采购原材料、设备、不动产等应取得发票无法现场取得发票的支出、或支出超过一定额度(根据单位实际情况确定),不得用现金支付!
 
    (4)虽然政策自2018年7月1日起实施,但是建议即日起,修改单位对外支付款项的相关内部管理规定。

政策依据


 
  • 上一篇:关于《国家税务总局关于新办纳税人首次申领增值税发票有关事项的公告》的解读
  • 下一篇:关于《国家税务总局关于修改部分税务部门规章的决定》的解读
  • 关注宏创微信

    版权所有 Copyright 2004-2025  佛山市宏创税务师事务所有限责任公司

    公司地址:佛山市禅城区石湾街道深村大道56号万润经联大厦A座1505-1511室  E-mail:fshctax@vip.163.com

    咨询电话:0757-83813050  传真:(0757)83839227

    备案序号:粤ICP备2022108326号  网站公安备案编号:200501D0140

    去眼袋